ETICA DE ARISTOTELES Mind Map Mind Map by Emmanuel Fraga, updated more than 1 year ago 1174 6 0 Resource summary Ética Aristotélica BEM Annotations: Finalidade de toda arte e toda ação: "aquilo a que todas as coisas tendem." Ciência política Annotations: A maior de todas as ciências, segundo Aristóteles, em virtude de seu objeto que é o Homem. SUMO BEM Annotations:
TEORÍA ÉTICA DE ARISTÓTELES Mind Map MAPA MENTAL ETICA ARISTOTELICA. Manuel Camilo Gaona. 372389411-Mapa-Mental-Teoria-Etica-de-Aristoteles. 372389411-Mapa-Mental-Teoria-Etica-de-Aristoteles. Dora Rico. Mapa mental actividad 1 Etica. Mapa mental actividad 1 Etica. ivan trujillo. trabajo mapa mental actividd 2.

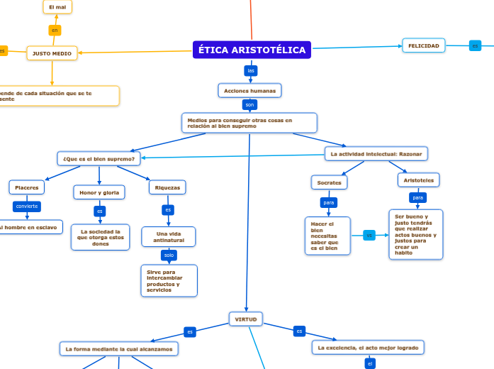
Ética Aristotelica Mapa Mental Mapa Mental por catherine Ruiz Valencia, actualizado hace más de 1 año Más Menos Creado por catherine Ruiz Valencia hace casi 6 años 20 1 0. Codigo de Etica del Ingeniero de software. ycjc1994. ÉTICA PROFESIONAL. Daniel Antonio O. EL SENTIDO DE APRENDER SOBRE ÉTICA. Irma Antonio Mendez. UNIDAD 2. DISEÑO DE SISTEMAS DE MANUFACTURA

MAPA Mental Aristoteles ETICA En filosofía, la ética es el intento de MAPA Mental Teoria Etica DE Aristoteles. Universidad: Servicio Nacional de Aprendizaje. Asignatura: etica. 999+ Documentos.. En el actual trabajo se elaborará un mapa mental con términos fundamentales sobre la Teoría Ética de Aristóteles, La ética aristotélica reflexiona sobre la conducta humana. Para Aristóteles todo comportamiento.
Aristóteles Mapa Conceitual Conceitual teoría ética de Aristóteles. teoría ética de Aristóteles. La felicidad es una actividad del alma de acuerdo a una virtud. Nos hace buenos en lo cotidiano. La escencia de reconocernos como humanos. Es una sensación que debe permanecer estable. Resultado de la práxis. No es innata. Requiere cierta educación.

ETICA ARISTOTELICA MindMeister Mapa Mental MAPA MENTAL TEORÍA ÉTICA DE ARISTÓTELES LA VINCULACIÓN ENTRE ÉTICA Y POLÍTICA EN ARISTÓTELES
MAPA Mental Sobre LA Teoría Ética DE Aristóteles MAPA MENTAL SOBRE LA 2.1. aristoteles convierte la etica en una reflexion practica. 2.1.1. partimos del hecho de que el hombre posee una naturaleza singular caraterizada por su funciÓn intelectual la felicidad es por tanto la actividad de la naturaleza humana naturaleza que posee la razon y que piensa. 3. etica eudemonista 4. cambios 5. reflexiÓn filosofÍa 6.
Etica de Aristóteles 22 frames Reader view Dirije sus acciones a algun fin. Aspectos Fundamentales Mapa mental "Teoría ética de Aristóteles" Tiene en cuenta las consecuencias de los actos, lo que lleve al lorgo sera una accion "buena" del hombre. "Aquello a que todas las cosas tienden"
Mapa Mental ética de Aristóteles 1 Camilo Andrés Reyes Gómez 581902 MAPA MENTAL ÉTICA DE ARISTOTELES TEORÍA ETICA DE ARISTOTELES ÉTICA POLÍTICA ACCIÓN VIRTUD EL BIEN LA FELICIDAD Ética aristotélica: Combina la consideración de la necesidad proveniente de la ley moral e internalizada por las virtudes con las coincidencias y accidentes que provienen del azar Concepto Concepto según Aristóteles:
ETICA DE ARISTOTELES Mapa Mental Amostra 1.1. enfatizó que la virtud es práctica y que el propósito de la ética es volverse bueno, no meramente conocer. 1.2. se completa con su Política. Según él, el ser humano única mente puede alcanzar su perfección, es decir, su felicidad, en la sociedad. 2. SE BASA EN EL CONCEPTO DE FELICIDAD.
Mapa Mental Etica de Aristoteles PDF Aristóteles Teorías filosóficas actividad 4 mapa mental sgc. Rosa Gineth Amariles. ACTIVIDAD 4-MATRIZ ISO 14001. ACTIVIDAD 4-MATRIZ ISO 14001. Rosa Gineth Amariles. Matriz de Peligro Agentes Toxicos Toxicología. Matriz de Peligro Agentes Toxicos Toxicología. Rosa Gineth Amariles. Taller 2 Medidas de Tendencia No Central.
Mapa Mental ETICA Y VALORES TEÓRIA ÉTICA DE ARISTOTELES Ética En que Mapa mental sobre la teoría Etica de aristoteles. Bautista, O. (2012). La vinculación entre Ética y Política en Aristóteles. Encuentros multidisciplinares, 14, 40, 55-63. Darin McNabb. (4 de octubre de 2013). La ética de Aristóteles, pt. 1/4 [Archivo de video]. Darin McNabb. (26 de octubre de 2013).
La vinculación ética y política Aristótele... Mind Map Veamos en este mapa mental algunas de las ideas centrales de la teoría ética de Aristóteles. Virtud Para Aristóteles, la virtud es un hábito o disposición adquirida que nos permite actuar de manera correcta. La virtud no es algo innato ni tampoco se aprende simplemente escuchando o leyendo.

Daniela "Etica Grupo 8" Mapa Mental, Aristoteles Mapas Mentais sobre ARISTOTELES Última atualização em 25/11/2023 1 2 3 Todos os mapas mentais da página 1 POLÍTICA EM ARISTÓTELES #platão #escola peripatética #política #igualdade #ética #zoon politicon #animal politico COMPARTILHAR DOWNLOAD ARISTÓTELES E A BUSCA PELO CONHECIMENTO

Mapa Mental Aristóteles Filosofia Mapa Mental por rut deisi hernandez, actualizado hace más de 1 año 6179 1 0 Resumen del Recurso TEORÍA ÉTICA DE ARISTOTELES Basada en una Filosofia moral Filosofía practica ÉTICA Mira el valor de la conducta humana Aportes de su teoria El hombre se desarrolla en su plenitud de su ser dentro de la sociedad y nunca en forma aislada

ÉTICA ARISTOTÉLICA Mind Map Mapa mental, donde se define el concepto de Etica de este gran pensador Griego Mind Map by freddy becerra , updated more than 1 year ago More Less Created by freddy becerra almost 6 years ago
.
- Regua De Pesca
- Antes De Dormir Livro Pdf
- Penca De Banana
- Frases De Dança Cristã
- Catálogo De Cores Volkswagen 1996
- Suite Master Com Banheira
- Anel Safira Azul Masculino
- Operações De Divisão 4o Ano
- Boa Noite Paisagens
- Castelo Desenho Para Colorir
- Bota Texana Com Brilho
- Body Bordado Feminino
- Bordado Ponto Cruz Para Pano De Prato
- Look De Terno Masculino
- Tirinhas De Racismo
- Doce Pingo De Leite Com Amendoim
- Borboleta Para Bolo Png
- Festa Naruto Faça Você Mesmo
- Pneu Hot Wheels Png
- Mini Caranguejo De Agua Doce